KBS Motorcycle Fuel Tank Sealer Kit For 20L Tanks 3 Step Rust Corrosion Prevention
Couldn't load pickup availability
ABOUT KBS MOTORCYCLE FUEL TANK SEALER KIT
AUSTRALIA’S #1 SELLING MOTORCYCLE TANK REPAIR KIT SYSTEM!
The KBS Fuel Tank Sealer Kit contains everything you need to seal a tank of up to 45 litres! Kits available in 20L and 45L sizes. KBS Gold Standard Fuel Tank Sealer is a superior, single-component, ready-to-use fuel tank sealer. Gold Standard is specifically formulated to stop rust and corrosion by forming a tough, fuel impervious coating while simultaneously sealing small pinholes and weld seams.
Genuine Australian Made and Owned product!
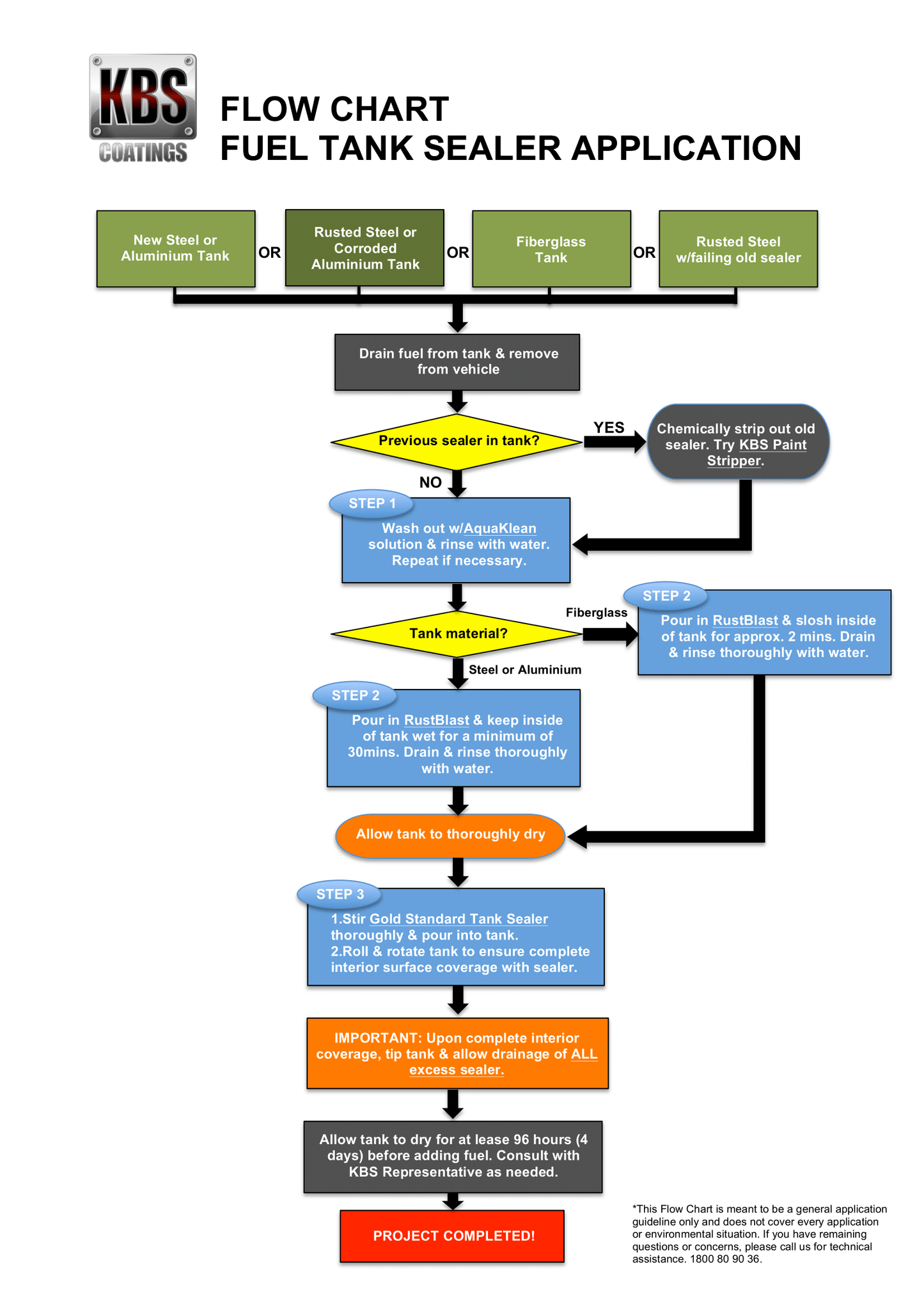
For application instructions view our Fuel Tank Sealer Flow Chart and Gold Standard Tank Sealer Instructions.
KEY FEATURES
- Silver metallic permanent coating
- Eliminates all rust & corrosion
- Impervious to all standard fuels, Ethanol additives (E10) & most solvents (not recommended for E85 or race fuels)
- Permanently seals pinholes & weld seams
- Flexible to expand & contract
- Non-flammable
- Environmentally safe
- Formulated and tested for Australian fuels
KIT CONTAINS
This kit contains our KBS AquaKlean (a water-based, heavy-duty, cleaner/degreaser) and KBS RustBlast (a powerful rust remover/metal etch) to obtain a permanently sealed, rust-free fuel tank. These KBS prep products are formulated with a unique Oxygen-Block Technology which reduces the occurrence of flash rust by over 80% and extends rust-free storage times by leaving a temporary protective coating in addition to a zinc phosphate film.
- 1 Litre AquaKlean
- 1 Litre RustBlast
- 250ml Gold Standard tank sealer (500ml for LARGE kit)
- 1 pair of tough Nitrile gloves
- Comprehensive instructions
WHAT SIZE TANK KIT DO I NEED?
A REGULAR Motorcycle Tank Kit is generally sufficient for a tank of 20L volume. However some nominal 20L tanks have very ratios of surface area to volume – this is especially true of modern tanks with large internal humps or baffles when compare to simple vintage tank designs. It’s critical to have sufficient working volume of sealant to be able to coat the entire internal surface area of the tank and in case of any doubt, the LARGE Motorcycle Tank Kit (for tanks up to 45L) may be better suited, even for smaller tanks.

